企业概况
智造基地
分支机构
企业要闻
媒体聚焦
信息公开
工业环境治理
市政环境治理
土壤环境修复
固危废处理处置
环境综合咨询
智慧环卫
科研平台
研发团队
企业宣传片
司歌《和我牵手》
司歌《绿色旋律》
股票信息
企业报告
投资者教育
投资者联系
留言专栏
党委
工会
群团
招聘岗位
简历速递
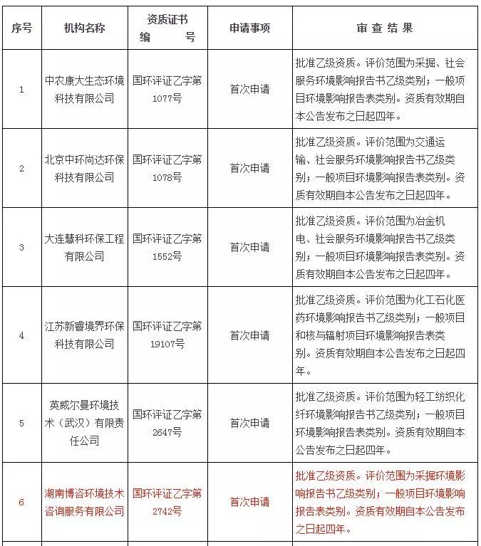
业务再升级:博世科新增一家乙级资质的环评公司
发布时间:2017-12-29
环保部27日公布了最新一批资质审查结果,新批7家新申请公司乙级资质,其中博世科全资子公司——湖南博咨环境技术咨询服务有限公司首次申请即通过审查,成功获得环评乙级资质,评价范围为采掘环境影响报告书乙级类别,一般项目环境影响报告表类别。
自此,博世科环保全产业链内容进一步丰富,旗下拥有两家环评公司:广西博环环境咨询服务有限公司、湖南博咨环境技术咨询服务有限公司,增加了环评类别,提升了环评实力与市场竞争力。
广西环保培训代表团参观考察博世科河池土壤重金属污染治理项目
陈刚:标本兼治疏堵结合纵深推进排查整治,推动有色金属特别是关键金属产业高质量发展
2025-09-26
攻坚收官战 决胜一百天 | 博世科股份召开三季度经济运行分析会暨百日攻坚冲刺动员会